最佳体验请使用Chrome67及以上版本、火狐、Edge、Safari浏览器 ×

创建银行
创建开票

    圣邦微电子推出适用于旋转变压器应用的车规级双通道高压运算放大器 SGM8433-2Q

    编者: 武花静@芯闻道 阅读520 来源: 圣邦微 2025/06/06 01:16:17 文章 外链 公开

    圣邦微电子推出 SGM8433-2Q,一款低失真、支持轨到轨输入输出、拥有高增益带宽积、高压摆率和高驱动电流能力的高压双通道运算放大器。器件适用于旋转变压器初级线圈励磁信号驱动器、电机控制系统和伺服控制系统等应用。


    SGM8433-2Q 支持单电源或双电源供电,供电电压范围为 4.5V 到 24V。其增益带宽积可达 12MHz,压摆率达到 35V/μs。此外,SGM8433-2Q 的输出源电流(Source Current)能力为 360mA(典型值),灌电流(Sink Current)能力可达 400mA(典型值),强大的驱动电流能力使其可以有效驱动低阻负载。同时,SGM8433-2Q 还具备关断(Shutdown)功能控制和过温保护指示管脚(图片 PIN),该引脚是复用管脚,当图片 管脚被拉高时,器件被使能并可正常工作,当器件发生过温或 图片 管脚被置低,器件会进入关断模式,整体静态电流会降至 50μA(典型值)。


    SGM8433-2Q 典型特性

    SG Micro Corp

    • 通过了 AEC-Q100 汽车应用测试,器件温度等级 1;

    • 宽电源电压范围:4.5V 至 24V;

    • 增益带宽积:12MHz;

    • 压摆率:35V/μs;

    • 总静态电流:5mA(典型值);

    • 关断模式电流:50μA(典型值);

    • 输出源电流短路能力:360mA(典型值);

    • 输出汇电流短路能力:400mA(典型值);

    • 输入共模电压范围:(-VS) - 0.2V 至 (+VS) + 0.2V;

    • 输入失调电压:±1mV(典型值);

    • 输入失调电压漂移:±5μV/℃(典型值);

    • 输入偏置电流:±20pA(典型值);

    • 电源抑制比:126dB(典型值);

    • 支持轨到轨输入输出;

    • 功能安全特性;

    • 过温保护;

    • 限流保护。

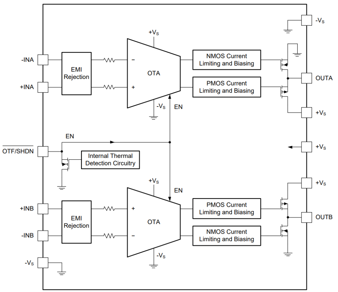
    图片

    图 1 SGM8433-2Q 功能框图

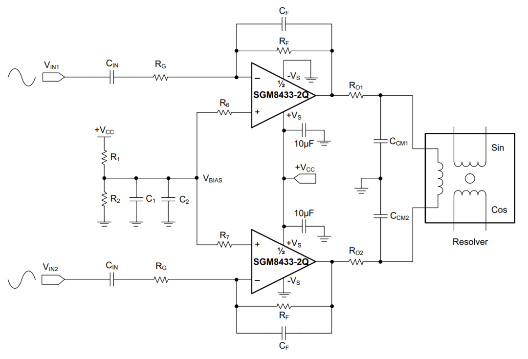
    图片

    图 2 简化型旋转变压器励磁电路


    SGM8433-2Q 通过了 AEC-Q100 测试,工作温度范围为 -40℃ 至 +125℃,适用于各种严苛的工作环境。其封装形式采用符合环保理念的 TSSOP-14B (Exposed Pad) 和 TDFN-3×3-12BL 绿色封装,为了获得良好的散热性能,两种封装均设计有裸露的 Thermal PAD 供用户使用。


    此外,圣邦微电子同步推出了 SGM8433-2Q 的工业级版本 SGM8433-2,为用户提供更多选择。


    关于圣邦微电子

    SG Micro Corp


    圣邦微电子(北京)股份有限公司(股票代码 300661)作为高性能高品质综合模拟集成电路供应商,目前拥有 34 大类 5900 余款可供销售产品,为工业自动化、人工智能、光伏逆变系统、新能源汽车、网络与计算、医疗设备和消费类电子等应用提供各类模拟及混合信号调理和电源管理创新解决方案。


    声明:本网站部分内容来源于网络,版权归原权利人所有,其观点不代表本网站立场;本网站视频或图片制作权归当前商户及其作者,涉及未经授权的制作均须标记“样稿”。如内容侵犯了您相关权利,请及时联系责任编辑(原厂)
    李明骏
    @芯之元 ,版权号:
    成员
    • 成交数 --
    • 成交额 --
    • 应答率
    聊天 收藏 点赞
    赏
    ¥0.00¥0.00¥0.00¥0.00¥0.00
     0  0
    
    
    分享

    微信扫一扫:分享

    微信里点“+”,扫一扫二维码

    便可将本文分享至朋友圈。

        0
      验证
      二维码支付