最佳体验请使用Chrome67及以上版本、火狐、Edge、Safari浏览器 ×

创建银行
创建开票

    力芯微推出高压USB PD电源开关ET9931

    编者: 武花静@芯闻道 阅读457 来源: 力芯微 2025/06/09 01:16:25 文章 外链 公开


    产品概述



    USB 技术自发布以来取得了显著发展。作为当前主流的快充协议之一,USB PD 通常通过 USB Type-C 接口实现。这种通用接口已广泛应用于各类电子终端设备。然而,随着 USB PD 传输功率的不断提升和功能的日益多样化,USB Type-C 接口的可靠性也面临严峻挑战。为此,力芯微推出了高压 USB PD 电源开关芯片 ET9931,该芯片具备多重保护功能,可有效增强 USB Type-C 端口的防护能力。


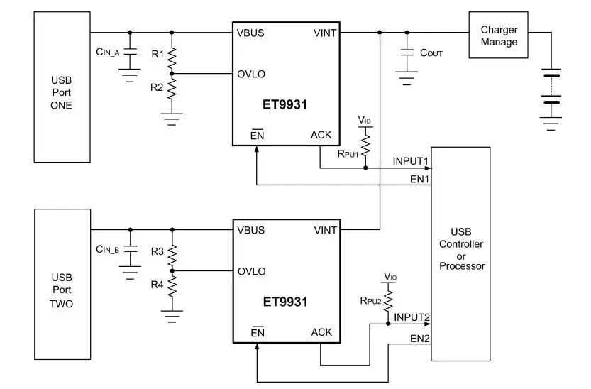
    ET9931是一款5.0A的单向的USB PD电源开关,专为高精度电源管理与系统保护设计。ET9931通常用于控制连接到系统USB端口的电源传输,并提供必要的保护功能。它包含欠压锁定、过压锁定、反向电流保护和过温保护等功能,在发生故障时将自动隔离电源开关终端。在关断模式下,VBUS与VINT引脚都具有29V的容差。当设备有2个以上的Type-C端口供电时,两个ET9931可以并联使用,支持双电源连接到同一个充电电路,可防止高压电源端向低压电源端倒灌。


    ET9931默认22V的过压保护阈值,可以通过OVLO引脚的外部电阻来调节OVP阈值。该器件在开关启动前有20ms的去抖动时间,然后进行软启动,来限制浪涌电流。内置±100V的浪涌保护,可以有效地防止端口的异常高压。


    ET9931的的工作电压为2.9V至20V,适用于USB PD电源隔离应用,能更好的进行保护和提高系统的可靠性。


    ET9931采用绿色WLCSP15-2.53×1.56mm、0.5mm间距的小型封装,可显著节省PCB布局空间,有效提升电路板集成密度。可在-40℃至+85℃温度范围内正常工作。



    产品特性


    • 宽电源电压范围:2.9V至20V

    • VBUS与VINT引脚容差均为29V

    • 高达5A的连续输出电流

    • 低导通阻抗:27mΩ(典型值)

    • 默认22V的OVLO阈值,可调节过压保护

    • 全时段提供两级反向电流保护

    • 用于限制浪涌电流的内置压摆率控制

    • 开漏的ACK引脚来表明电源状态良好

    • 保护电路

      ---过温保护(OTP)

      ---过压保护(OVP)

      ---欠压锁定(UVLO)

      ---反向电流保护(RCP)

    • 内置±100V的浪涌保护

    • 封装:WLCSP15(2.53mm×1.51mm 0.5mm Pitch)


    管脚定义



    图片


    典型应用1


    图片


    典型应用2


    图片




    声明:本网站部分内容来源于网络,版权归原权利人所有,其观点不代表本网站立场;本网站视频或图片制作权归当前商户及其作者,涉及未经授权的制作均须标记“样稿”。如内容侵犯了您相关权利,请及时联系责任编辑(原厂)
    李明骏
    @芯之元 ,版权号:
    成员
    • 成交数 --
    • 成交额 --
    • 应答率
    聊天 收藏 点赞
    赏
    ¥0.00¥0.00¥0.00¥0.00¥0.00
     0  0
    
    
    分享

    微信扫一扫:分享

    微信里点“+”,扫一扫二维码

    便可将本文分享至朋友圈。

        0
      推荐商品
      验证
      二维码支付